

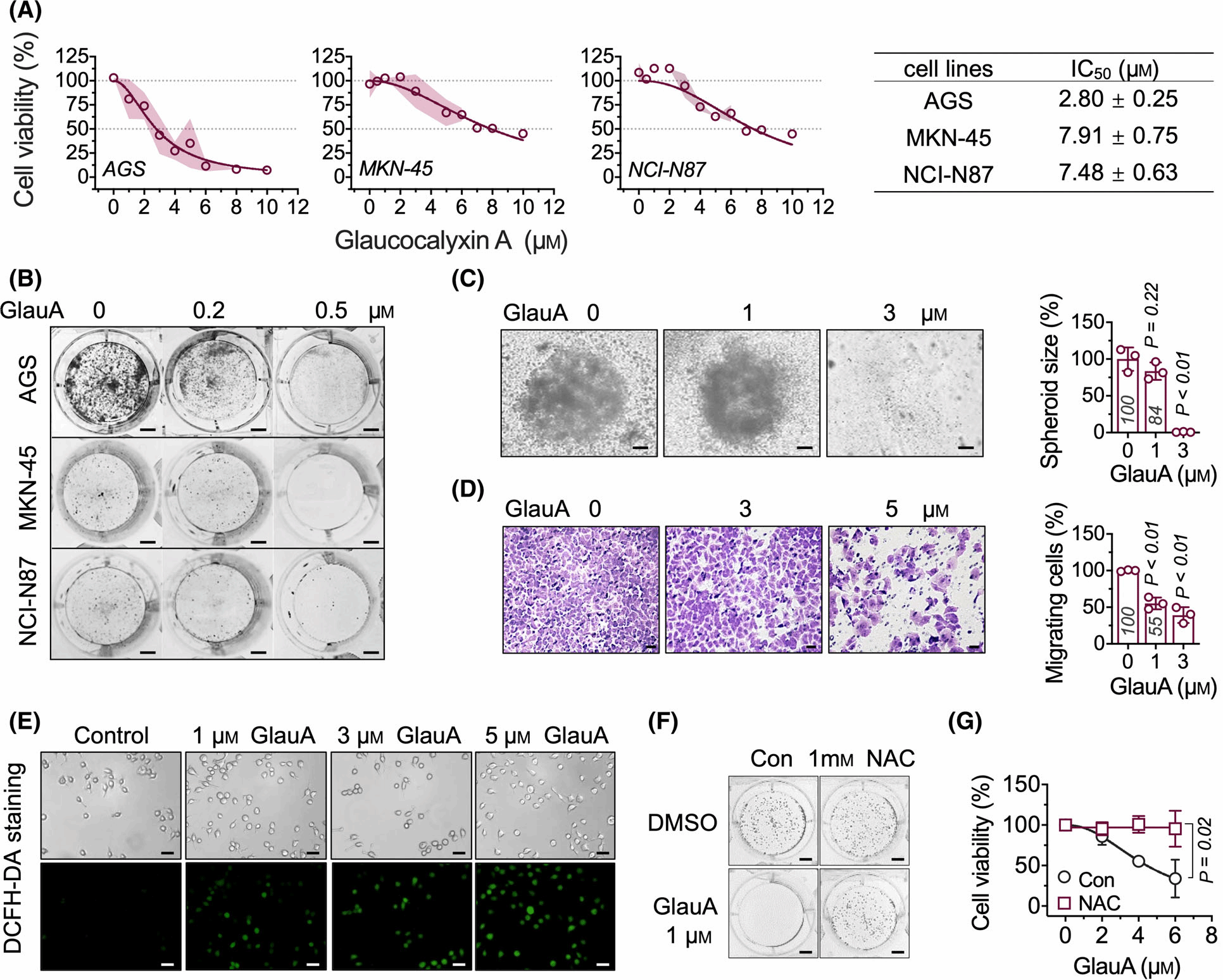
Associate Professor Jianqiang Xu and his colleagues at DUTPJ recently reported that a natural diterpene glaucocalyxin A (GlauA) extracted from Rabdosia japonica var. glaucocalyx, was identified as a novel inhibitor of selenoprotein TXNRD1. They found that GlauA effectively causes TXNRD1 inhibition and GSH depletion, disrupts the redox balance of tumor cells, thereby triggers the disulfide stress and ultimately leading to gastric cancer cell death, by using three gastric cancer cell lines. They further demonstrated that another well-known TXNRD1 inhibitor, the FDA-approval drug auranofin, may promote the aggregation of the cytoskeletal protein Talin-1 protein in AGS cells, and support the effectiveness of targeting TXNRD1 anticancer strategy by disrupting redox homeostasis and inducing disulfide stress in gastric cancer cells.

This study not only provides experimental evidence for inducing disulfide stress as a novel chemotherapeutic strategy via targeting TXNRD1, but also contributes to a better understanding of the role and mechanism of GlauA as a TXNRD1 inhibitor. Meanwhile, it is noted that inhibition of TXNRD1 and induction of disulfide stress in cancer cells are helpful in providing new options for preclinical and basic research.
Published on 25 January 2025