随着抗生素的广泛应用,病原菌耐药已成全球重要公共卫生问题。 WHO于2017年紧急发布抗菌药物研发清单,将耐碳青霉烯类鲍曼不动杆菌(carbapenem-resistant Acinetobacter baumannii, CRAB)列为首要病原菌,处于第一优先级,亟需开发新型抗生素或有效药物。
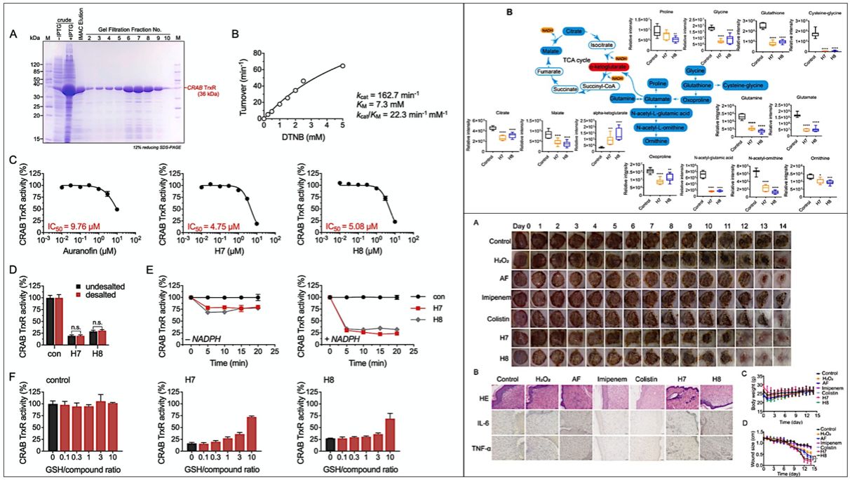
近期,许建强课题组与南京中医药大学医学院•整合医学学院麻彤辉教授、刘武昆教授团队开展合作研究,设计合成了一系列卡宾硒金化合物,对多重耐药革兰氏阴性菌呈现显著抗菌活性。该研究详细探讨了活性金化合物靶向TrxR的氧化还原活性基序,从而不可逆地抑制细菌TrxR活性,最终导致氧化应激,引起细菌死亡。结合代谢组学、动物模型等,研究揭示卡宾硒金化合物诱发CRAB结构与功能紊乱,从而发挥其抗菌活性。

该项合作研究通过设计合成具有良好抗菌活性的新型卡宾硒金衍生物并深入探讨其作用机制,为抗革兰氏阴性超级耐药菌的药物研发提供了新思路。相关成果于2023年2月发表在国际知名学术期刊Redox Biology(中国科学院生物一区,TOP期刊,IF=11.4),属于金化合物抗多重耐药菌活性与作用机制最新研究成果,论文题为“Gold(I) selenium N-heterocyclic carbene complexes as potent antibacterial agents against multidrug-resistant gram-negative bacteria via inhibiting thioredoxin reductase”, 生命科学与药学学院许建强副教授为论文共同通讯作者、研究助理孙世博为共同第一作者。

此前,许建强课题组已经与南京中医药大学医学院刘武昆团队开展合作研究,聚焦硫氧还蛋白还原酶(Thioredoxin reductase, TrxR)为胞内靶点,从中药单体化合物库中筛选出潜在的TrxR抑制剂倍半萜内酯类中药单体木香内酯(Mecheliolide,MCL)。
MCL能与TrxR表面暴露的活性位点Sec498发生不可逆共价结合,选择性抑制肝癌细胞中的TrxR活性,刺激ROS水平激增,破坏肝癌细胞氧化还原内稳态,诱导发生内质网应激(Endoplasmic Reticulum stress,ER stress),进一步促进DAMPs的释放,引起肝癌细胞免疫原性细胞死亡(Immunogenic Cell Death,ICD)。相关成果题为“Mecheliolide elicits ROS-mediated ERS driven immunogenic cell death in hepatocellular carcinoma”,于2022年5月发表在国际知名学术期刊Redox Biology (中国科学院生物一区,TOP期刊,IF=11.4),生命科学与药学学院许建强副教授为第二作者、研究助理孙世博为第三作者。

今后,在大连理工大学生命科学与药学学院、盘锦校区分析测试中心、盘锦产业技术研究院的大力支持下,许建强课题组将在分子靶向硒酶药理机制与细胞氧化还原生物学领域,不断推进应用基础科学研究,持续开展高水平校际科研合作。
发表期刊文章如下:
Redox Biology_2023, 60, 102621.(IF= 11.4, 中国科学院1区TOP期刊,JCR_Q1);
Redox Biology_2022, 54, 102351.(IF= 11.4, 中国科学院1区TOP期刊,JCR_Q1).